Overview

Background

Account Manager controls clients' access to Docpark, a platform for viewing building construction documents. Currently, the Operation Team is fully responsible for managing the clients' account access and details. Any details change has to be performed manually by the Operation Team.

Role & Resposibility

I am the sole designer in this project, and I am also playing the roles of UX Researcher, Business Analyst and Product Manager, therefore overseeing the full lifecycle of the project.

Project Brief

Create an account management system to minimise the Operation Team’s admin time.
This system needs to be GDPR compliant and to meet the industry security standards (ISO 27001 & Cyber Essential).

Scope & Constraints

Just me and one developer.
5 months to deliver the project in a remote setting.

Problem

All clients account management is performed manually by the Operation Team. These are long, time-consuming and repetitive processes.

The existing interface is spread across multiple pages (see picture), making it difficult to navigate and to find information.

No formal process to perform client details changes.

Weak security and issues with compliance.

Current design

Timeline

This timeline shows the different stages of the project, and the different roles I played. The next sections describe my involvement and my work in each stage.

Research

Identify Research Methods

To start off with the project I had to decide which research method to use: the image shows a spectrum of possible research strategies. The methods I chose were mostly attitudinal, because they helped me visualise the existing functionalities and the problem.

Behavioural methods like A/B testing are often used to put the "icing on the cake" on already good design; as we were looking at solving the substantial issues of the system, these methods were not relevant during such an early stage of the project.

Highlighted are the research methods I used

Research Deliverables

One of the research methods I used is 1-to-1 interviews with end-users. On top of asking questions to understand the problem my users face, I always ask them to talk about their ideas on how the system can be improved.

Below are some of the information I gathered during the research phase, together with the deliverables I produced.

Feedback notes from interviews for me to understand end-users' existing key pain points
Existing userflow
Responses gathered from clients who are currently using the system.
Research around GDPR, security standers and the actions required.
End-users' role types and key facts.

Product Direction

The Business Challenge

At this point I had a clear picture of the problem, but there was still not a business strategy from management, and the scope and the extent of the project was still largely undefined. This was because we do not have a Business Analyst (BA) in the company, so I took on the role of BA to investigate the following product directions and to show their impact on the business:

(1. Only allow Operation Team to admin client accounts.
(2. Only allow clients to admin their accounts.
(3. Allow both Operation Team and clients to admin client accounts.

Problem Solved by Design

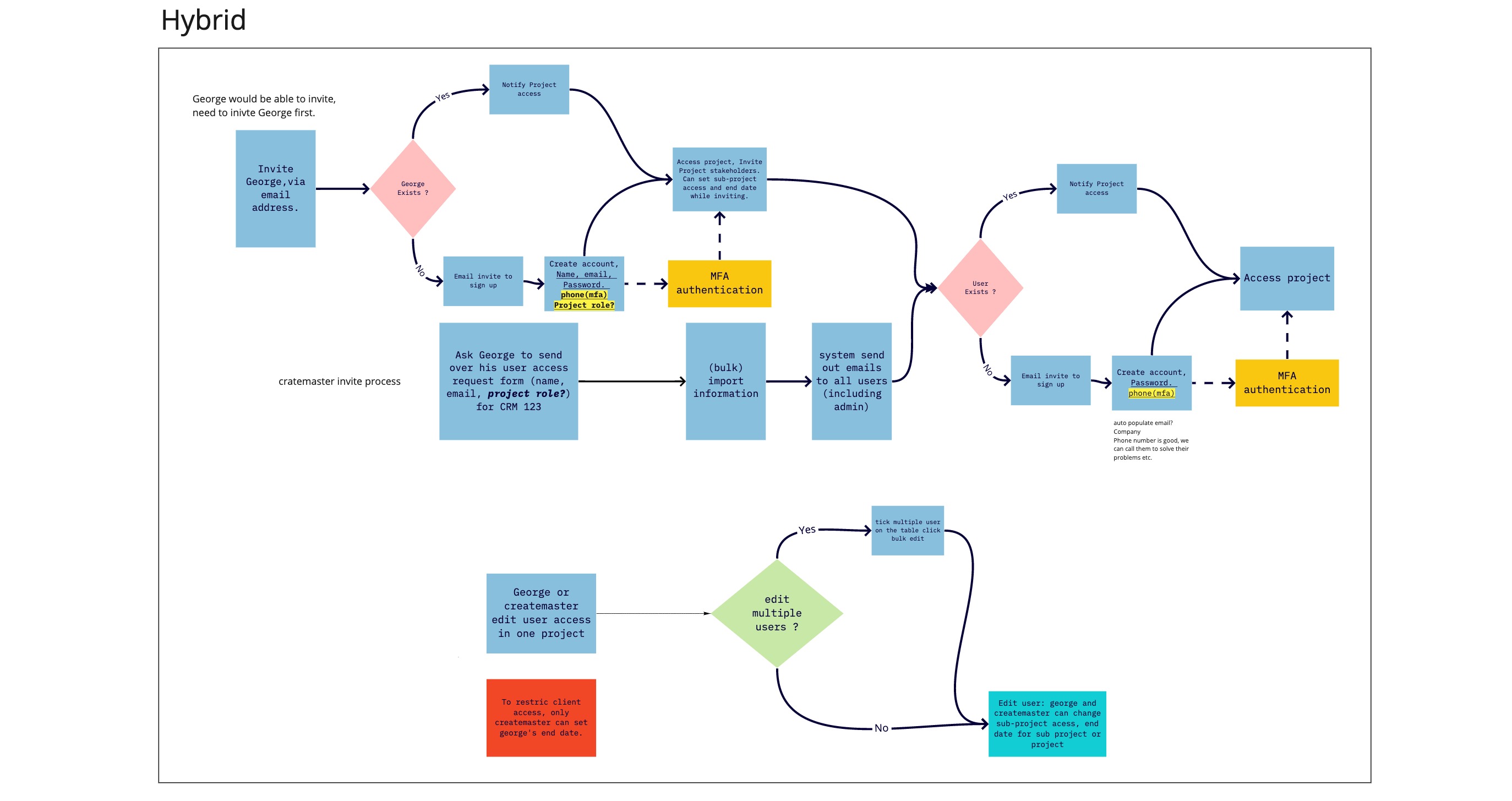
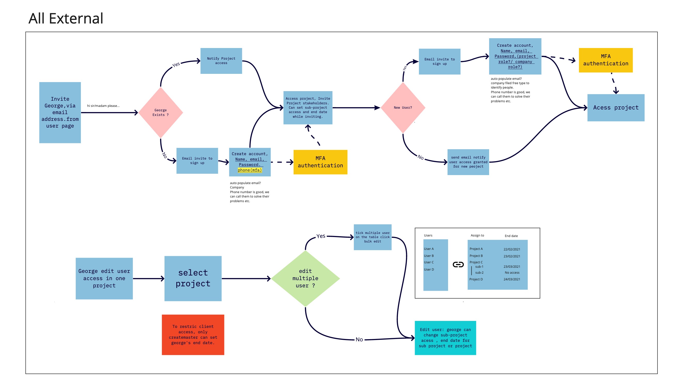
Based on information from previous research, I drafted up different process models and validated them with end-users.

I then recorded the time users took to perform various tasks on the existing design, and presented this data along with refined workflows (see below) to the management.

Through the data and the workflows the management was able to quickly indentify the hybrid version was the way to go.

Concept Validation

Questions Led to Clarity

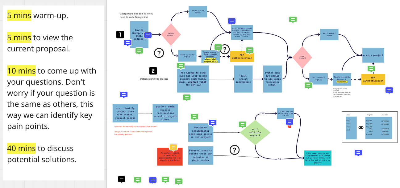
After identifying a clear business direction, I invited end-users to participate in a brainstorming session.

User Stories

Discussions from the brainstorm session produced many ideas and details, and I was able to draw up user stories based on them. These user stories were validated with the end users.

Prototyping

Theory

Based on the user stories, I started to create wireframes and test them with end-users.

The initial design consisted of two tables. The User Table showed the person being edited, the Project Access Table showed the details of the person selected in User Table. User invitation and editing was done through pop-up panels.

Theory

V1 Learning: The User Table only needed 3 columns. It created the opportunity to position two tables side-by-side, improving navigation.
To accommodate more functionalities, for example inviting users, a separate page was created to replace pop-ups.

Account Manager Landing Page
Account Manager Landing Page
Invite User Page

Theory

Minor adjustment were made based on previous feedback. Introduced open / closed envelopes to indicate whether the user accepted the invitation.

Account Manager Landing Page
Bulk Edit Modal
Invite User Page

Dev Review

Before the final design was presented to the management for sign-off, I walked my developer through it to make sure there would not be significant development challenges.

Sign-off Meeting

When presenting the design, I created story-based wireflows, which provided more context for the viewers.

Finished Product